
最近季节更替,流感盛行,不少小朋友都中招了。
流感是一种由流感病毒引起的急性呼吸道传染病,在儿童群体中较为常见。家长关心的问题主要有以下三点:


流感、普通感冒的区别





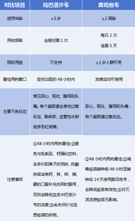
药怎么选?




流感用药二选一?

适用人群与方法



孩子现在打流感疫苗
还来得及不?



流感的流行高峰一般是11月底至次年2月,疫苗接种要在高峰来临1个月前完成才能形成有效保护力。
流感灭活疫苗可以保护差不多6个月;流感减毒活疫苗可以保护差不多12个月。只要打了,任何一种流感疫苗都能在整个流感高峰期带来保护。
另外,流感病毒变异快、型别多,即使孩子已经感染了某一型别的流感病毒,仍然可以通过接种流感疫苗预防其他型别流感病毒的感染。所以现在打流感疫苗是来得及,且非常有必要的。
要记得每年暑假过完就去打流感疫苗哦!

线上咨询扫码添加




岳阳市妇幼保健院儿科集医疗、教学、科研于一体的综合性科室,下设儿科门诊、急诊、住院部、VIP病房。拥有一支专业知识扎实,技术精湛、责任心强的专业队伍,团队涵盖儿童呼吸、消化、神经、内分泌等亚专业方向。
科室配备有支气管镜、呼吸机、视频脑电图检查、肺功能检测等先进设备,擅长诊治儿童肺炎、腹泻、癫痫、生长发育迟缓等常见病及疑难病,同时承担区域内儿童急救转运任务,持续为0-14岁儿童提供精准化、个性化医疗服务。
地址:儿童楼1楼、12楼、13楼
咨询电话:0730-8600539、 0730-8600759
急救电话:0730-8220120
免责声明:本文仅做健康科普,不用于任何商业广告目的,且不提供诊疗建议。如有相关疾病,请及时于正规医院就诊,谨遵医嘱。其中部分图片来自于网络,版权归原作者所有,如侵犯您的权益请及时告知我们,我们将尽快删除。
来源:岳阳市妇幼保健院儿科







