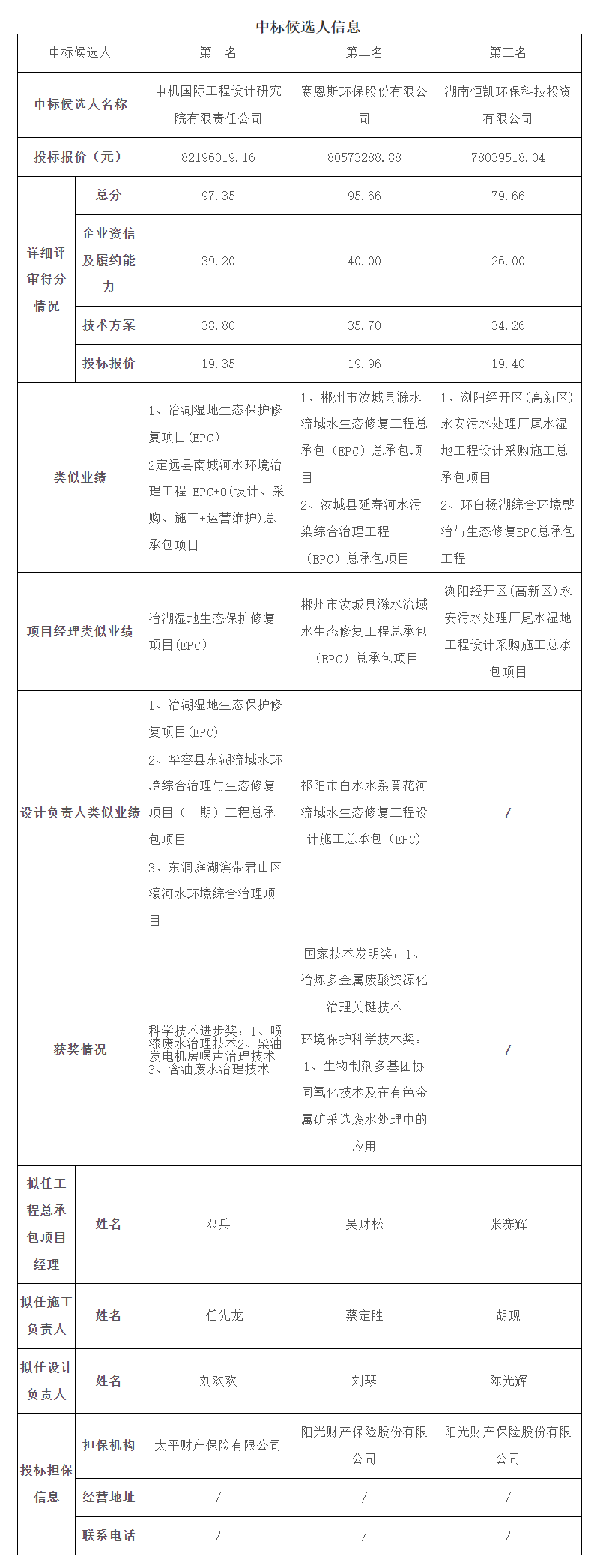
根据招标投标相关法律法规及招标文件的规定,岳阳市罗家坡污水处理厂(二期)尾水湿地净化工程工程总承包项目于2024年8月19日(北京时间)在岳阳市共资源交易中心完成开评标工作,本项目评标办法采用综合评估法,评标委员会推荐了以下3名中标候选人(排序),现将相关信息予以公示,公示期三个工作日。
公示期间招标人受理投标人或者其他利害关系人有单位公章或个人署名的、对评标结果提出的异议。公示期满对中标候选人若无异议,招标人将确定第一中标候选人为该项目的中标人。
招 标 人:岳阳经济开发区开发建设投资有限公司
地 址: 岳阳市岳阳大道3号
联 系 人:周先生
电 话:0730-8720659
招标代理机构:湖南洁翊项目管理咨询有限公司
地 址:岳阳市岳阳楼区经济技术中富航集团1栋1108室
联 系 人:周强
电 话:0730-8288618
监管部门:岳阳市生态环境局岳阳经济技术开发区分局
联系电话:0730-8727304










